supply_technics:analiz_assortimentnoj_matricy_v_razreze_gruppy_tovarov
Это старая версия документа!
Анализ ассортиментной матрицы в разрезе группы товаров
Порядок анализа:
- Анализ по группе: на данном этапе анализируется количество брендов в группе товаров. Выявляются актуальные и утратившие актуальность бренды товаров.
- Анализ по бренду: на данном этапе анализируется покрытие ассортимента по цене/применяемости товара. Выявляются дефицит и излишки по ценовым группам и применяемости товаров.
- Анализ по цене/применяемости: на данном этапе анализируются продажи товаров за выбранный период. Выявляются наиболее и наименее продаваемые товары.
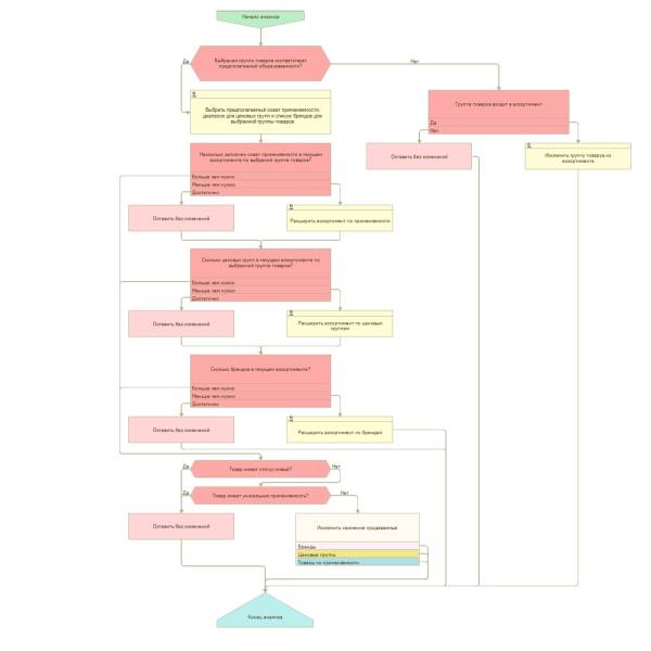
Анализ проводится по следующей схеме:
/var/www/html/data/attic/supply_technics/analiz_assortimentnoj_matricy_v_razreze_gruppy_tovarov.1560234075.txt.gz · Последнее изменение: (внешнее изменение)

