supply_technics:analiz_assortimentnoj_matricy_v_razreze_gruppy_tovarov
Это старая версия документа!
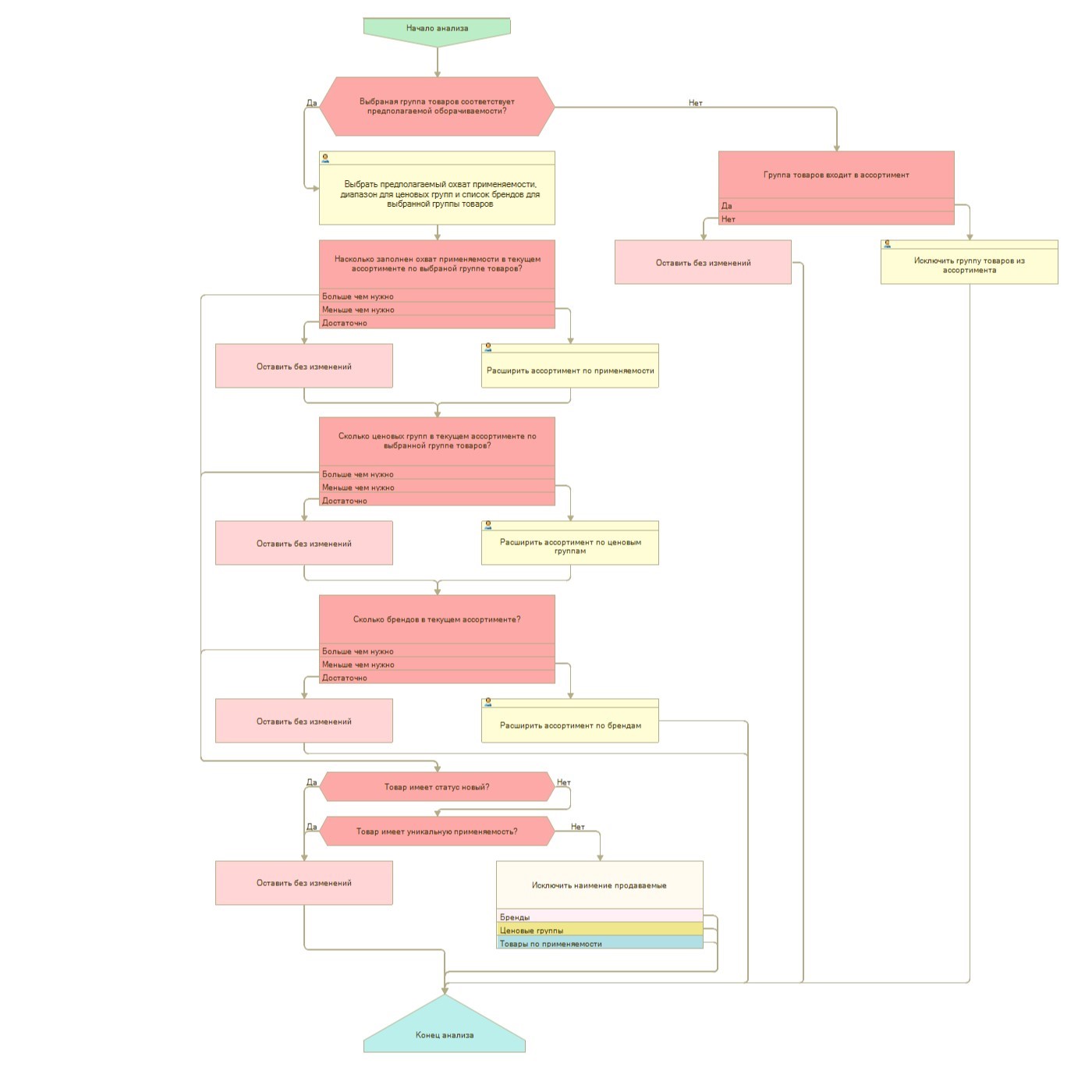
Анализ ассортиментной матрицы в разрезе группы товаров
Основные понятия
- Предполагаемая оборачиваемость - заранее выбранные значения ROI и коэффициент оборачиваемости для анализируемой группы товаров
- Предполагаемая применяемость - заранее выбранные параметры отбора товаров. К данным параметрам могут относится: узел деталей в транспорте, марка транспорта, тип транспорта, габариты транспорта, способ применения товара и т.п.
- Диапазон для ценовых групп - заранее выбранные значения цены в рознице для трёх ценовых сегментов: бюджетный, средний и дорогой.
- Список брендов - выбирается произвольно в зависимости от наличия у поставщиков для выбранной группы товаров
Анализ проводится по следующей схеме:
/var/www/html/data/attic/supply_technics/analiz_assortimentnoj_matricy_v_razreze_gruppy_tovarov.1560235148.txt.gz · Последнее изменение: (внешнее изменение)

