supply_technics:ordernaja_sxema
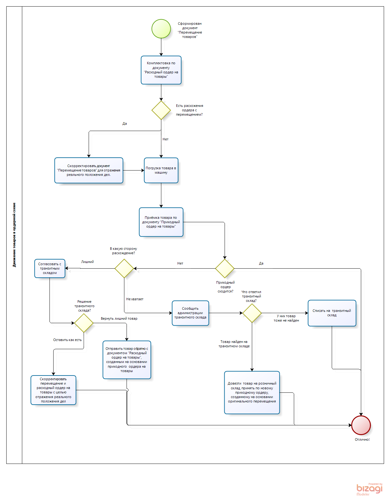
Двухэтапная (далее ордерная) схема перемещения товаров между складами используется для контроля фактически отправляемых и принимаемых товаров с выявлением расхождений.
Ордерная схема перемещения товаров между складами (pdf)
/var/www/html/data/pages/supply_technics/ordernaja_sxema.txt · Последнее изменение: — 127.0.0.1
